低调看直播-低调看球
低调看直播-低调看球
用户管理
主页
低调看直播概况
低调看直播简介
学院领导
机构设置
行政科室
教学机构
工团组织
师资队伍
人才培养
本科生教育
专业介绍
教学文件
专业认证
教务信息
研究生教育
教务信息
专业介绍
博士生导师介绍
硕士生导师介绍
教学文件
博士后流动站
教学基地
学科建设
全部学科
学科方向
学科基地
科学研究
成果推介
科研动态
科研平台
党群工团
党建工作
工会工作
理论学习
青年工作
学生工作
学工动态
学工通知
就业信息
社会实践
时代先锋
招生专栏
低调看直播概况 及招生专业
专业简况
学子佳绩
合作交流
校友工作
校友分会
校友活动
校友风采
常用下载
全部下载
本科教学
学生工作
其他文件
实验中心
规章制度
仪器设备
下载中心
物联平台
学生工作
学工动态
学工通知
就业信息
社会实践
时代先锋
学工通知
当前位置:
主页
>>
学生工作
>>
学工通知
>> 正文
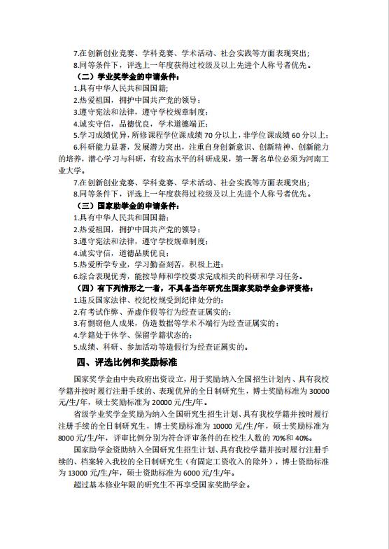
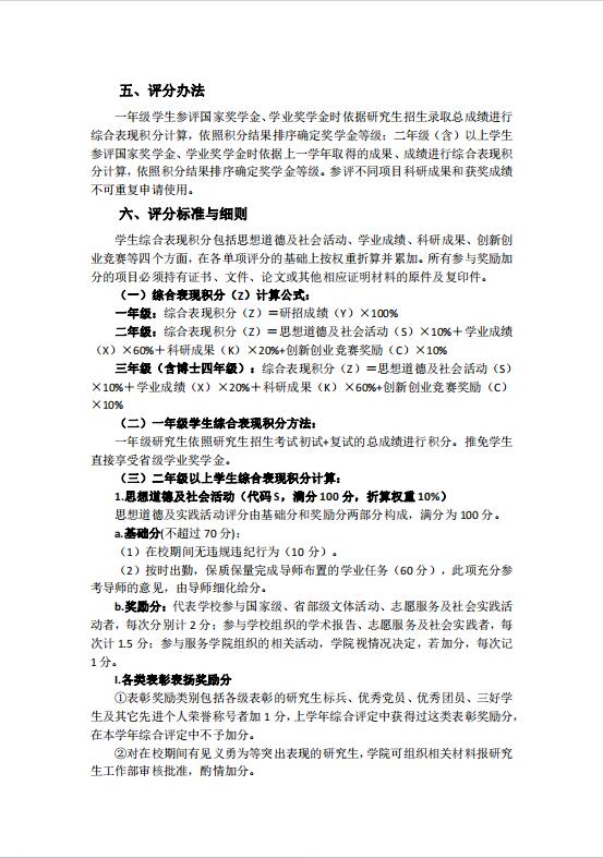
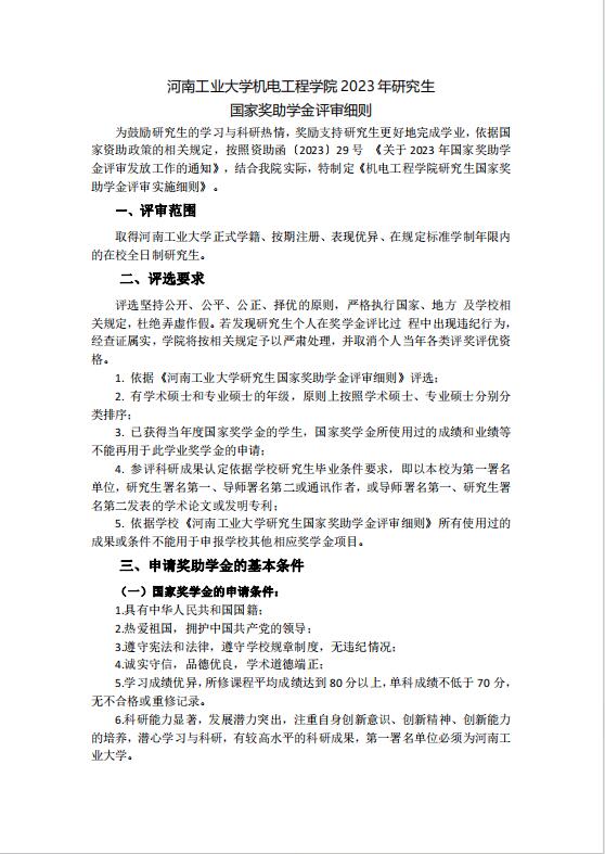
低调看直播 2023年研究生国家奖助学金评审细则
时间:2023-09-22 18:51 来源: 浏览次
附件【
低调看直播 研究生评审-0922(1).pdf
】已下载
次
上一篇:
低调看直播 关于成立奖助学金评审机构的通知
下一篇:
低调看直播 2023-2024学年国家助学金评审细则